01
高速公路车流量预测
国庆、中秋节假期车流量情况
预计出入口日均车流量为481.02万辆次,新能源车流量为67.34万辆次;最高峰车流量出现在10月1日,为530.81万辆次;分别较2024年同期增长18.66%、8.79%、14.22%。
预计我区广东省界通道出入口日均车流量为33.36万辆次,较2024年同期增长18%。最高车流量为横垌省界的6.74万辆次。
02
服务区充电桩运营情况
全区218对服务区(其中12个单侧服务区),有以下2个服务区充电桩未投入运营:贺巴高速新圩服务区,贺巴高速八步服务区,其他服务区充电桩均投入运营。请路过需要充电的车主提前合理安排。
03
高速公路可能拥堵缓行点段情况
(一)易发生拥堵缓行的收费站
根据《全国高速公路运行监测日报》广西收费站通报数据,以及往年统计分析,预计有那洪收费站、南宁南收费站、安吉收费站、安吉东收费站、阳朔高田收费站、阳朔白沙收费站、桂林收费站、合浦收费站、铁山港主线收费站、江平收费站、苏圩收费站、凭祥收费站、新地收费站、梧州西收费站、容县收费站等15个收费站易发生拥堵缓行。

▲表一 易发生拥堵的收费站

▲图一 易发生拥堵缓行的收费站点位图
(二)易发生拥堵缓行的路段(枢纽互通)
G72泉南高速那容互通至伶俐路段、G80广昆高速石埠北互通至坛洛路段、G75兰海高速石湾立交互通至北海往南宁、湛江方向等36个路段(枢纽互通)易发生拥堵缓行。


▲表二 易发生拥堵缓行的路段(枢纽互通)

▲图二 易发生拥堵缓行的路段(枢纽互通)点位图
(三)易繁忙服务区
预计有柳城、侧岭、高田、会仙、平乐、灵川、同安、桂林、白马、贺州、三堡、龙安、下湾、社坡北、博白、松旺、亚山、清湾、钦州西、合浦、伶俐、崇左、果化、巴马南等24个服务区。

▲图三 易繁忙服务区点位图
(四)假期期间不能撤离的涉路施工点
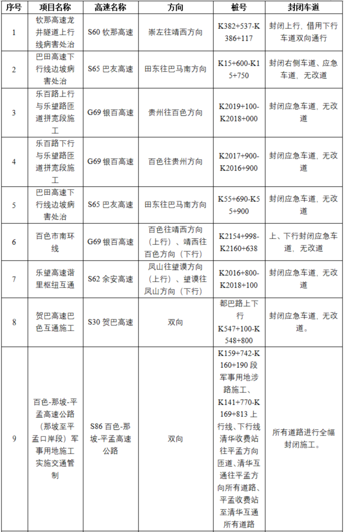
有钦那高速龙井隧道上行线病害处治项目、K23铁路桥扩建项目等31处涉路施工区不能撤离,易因通行能力下降导致拥堵缓行。国庆、中秋节期间,原则上不允许施工,紧急抢修危及行车安全的设施或严重路面病害的除外,抢修路段请看链接:http://221.7.196.191:9002/gxgscx-public/#/home/homePage(广西高速公路出行信息服务网)。




▲表三 2025年国庆、中秋节期间施工路段信息

▲图四 国庆、中秋节期间不能撤离的涉路施工点点位图
04
各市主要拥堵收费站车流分流措施
05
拥堵缓行路段(枢纽互通)车辆分流措施
06
主要涉路施工点拥堵分流措施
07
出行温馨提示
1.通过地图导航、广播电台提前了解沿途交通情况,合理安排错峰出行时间。提前检查证件和车辆完好情况,配备反光衣、三角警示牌和工具箱等,新能源车主出行前预留车辆足够电量。
2.驾车时控制车速、保持车距,不随意变道或停车,不乱扔烟头和废弃物,不占用应急车道,临近出口时留意指示牌,提前做好变道准备。
3.驾车时留意沿线电子情报板信息,或咨询广西高速公路客服96333,及时掌握路况信息。
4.发生车辆故障或事故,牢记12字:车靠边、人撤离、立示警、即报警。
5.在服务区停留时请规范停车,举止文明。
祝广大司乘人员出行安全顺畅、旅途愉快!









信息来源:广西壮族自治区文化和旅游厅
文中图片、视频版权归原作者所有, 仅作公益分享
如有侵权,请联系旅协君删除 ?
0771- 5529971 ?
转载请注明出处,谢谢!
编辑 /欣冉
审核 / 琳琳 忠维
01
高速公路车流量预测
国庆、中秋节假期车流量情况
预计出入口日均车流量为481.02万辆次,新能源车流量为67.34万辆次;最高峰车流量出现在10月1日,为530.81万辆次;分别较2024年同期增长18.66%、8.79%、14.22%。
预计我区广东省界通道出入口日均车流量为33.36万辆次,较2024年同期增长18%。最高车流量为横垌省界的6.74万辆次。
02
服务区充电桩运营情况
全区218对服务区(其中12个单侧服务区),有以下2个服务区充电桩未投入运营:贺巴高速新圩服务区,贺巴高速八步服务区,其他服务区充电桩均投入运营。请路过需要充电的车主提前合理安排。
03
高速公路可能拥堵缓行点段情况
(一)易发生拥堵缓行的收费站
根据《全国高速公路运行监测日报》广西收费站通报数据,以及往年统计分析,预计有那洪收费站、南宁南收费站、安吉收费站、安吉东收费站、阳朔高田收费站、阳朔白沙收费站、桂林收费站、合浦收费站、铁山港主线收费站、江平收费站、苏圩收费站、凭祥收费站、新地收费站、梧州西收费站、容县收费站等15个收费站易发生拥堵缓行。
▲表一 易发生拥堵的收费站
▲图一 易发生拥堵缓行的收费站点位图
(二)易发生拥堵缓行的路段(枢纽互通)
G72泉南高速那容互通至伶俐路段、G80广昆高速石埠北互通至坛洛路段、G75兰海高速石湾立交互通至北海往南宁、湛江方向等36个路段(枢纽互通)易发生拥堵缓行。
▲表二 易发生拥堵缓行的路段(枢纽互通)
▲图二 易发生拥堵缓行的路段(枢纽互通)点位图
(三)易繁忙服务区
预计有柳城、侧岭、高田、会仙、平乐、灵川、同安、桂林、白马、贺州、三堡、龙安、下湾、社坡北、博白、松旺、亚山、清湾、钦州西、合浦、伶俐、崇左、果化、巴马南等24个服务区。
▲图三 易繁忙服务区点位图
(四)假期期间不能撤离的涉路施工点
有钦那高速龙井隧道上行线病害处治项目、K23铁路桥扩建项目等31处涉路施工区不能撤离,易因通行能力下降导致拥堵缓行。国庆、中秋节期间,原则上不允许施工,紧急抢修危及行车安全的设施或严重路面病害的除外,抢修路段请看链接:http://221.7.196.191:9002/gxgscx-public/#/home/homePage(广西高速公路出行信息服务网)。
▲表三 2025年国庆、中秋节期间施工路段信息
▲图四 国庆、中秋节期间不能撤离的涉路施工点点位图
04
各市主要拥堵收费站车流分流措施
05
拥堵缓行路段(枢纽互通)车辆分流措施
06
主要涉路施工点拥堵分流措施
07
出行温馨提示
1.通过地图导航、广播电台提前了解沿途交通情况,合理安排错峰出行时间。提前检查证件和车辆完好情况,配备反光衣、三角警示牌和工具箱等,新能源车主出行前预留车辆足够电量。
2.驾车时控制车速、保持车距,不随意变道或停车,不乱扔烟头和废弃物,不占用应急车道,临近出口时留意指示牌,提前做好变道准备。
3.驾车时留意沿线电子情报板信息,或咨询广西高速公路客服96333,及时掌握路况信息。
4.发生车辆故障或事故,牢记12字:车靠边、人撤离、立示警、即报警。
5.在服务区停留时请规范停车,举止文明。
祝广大司乘人员出行安全顺畅、旅途愉快!
信息来源:广西壮族自治区文化和旅游厅
文中图片、视频版权归原作者所有, 仅作公益分享
如有侵权,请联系旅协君删除 ?
0771- 5529971 ?
转载请注明出处,谢谢!
编辑 /欣冉
审核 / 琳琳 忠维
