关于印发《2024年广西A级旅游景区营销奖励实施方案》的通知
2024-09-0926
广西壮族自治区文化和旅游厅关于印发《2024年广西A级旅游景区营销奖励实施方案》的通知 (桂文旅发〔2024〕33号)
为认真贯彻落实习近平总书记对旅游工作重要指示和全国旅游发展大会精神,落实自治区党委、政府关于扩大消 费的决策部署,进一步激发文旅市场主体活动,特制定《2024年广西A级旅游景区营销奖励实施方案》,现印发给你们,请遵照执行。
广西壮族自治区文化和旅游厅
2024年9月2日????
2024年广西A级旅游景区营销奖励实施方案
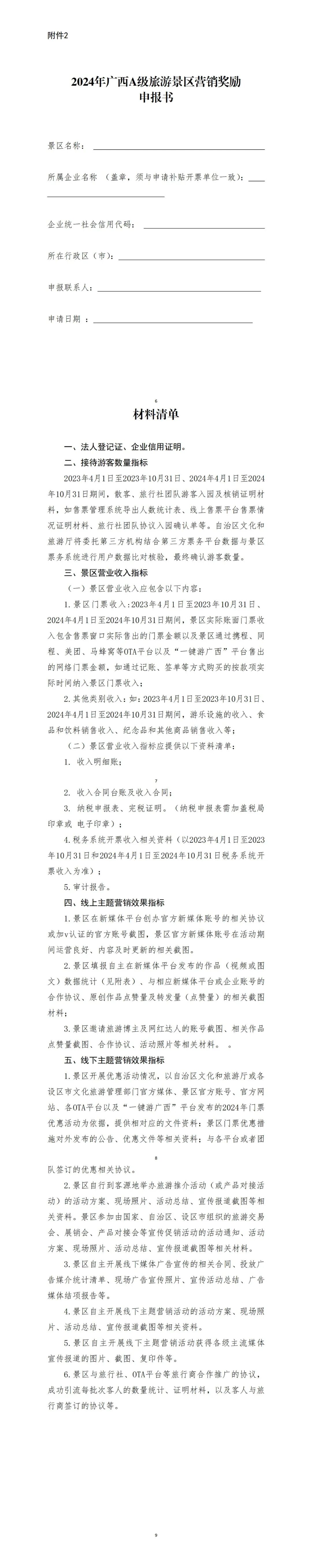
为认真贯彻落实习近平总书记对旅游工作重要指示和全国旅游发展大会精神,落实自治区党委、政府关于扩大消 费的决策部署,进一步激发文旅消费活力,决定组织开展2024年广西A级旅游景区营销奖励工作,特制定本实施方案。在广西区内依法注册、运营并具有独立法人资格的A级旅游景区。(一)景区应使用客流监控系统、票务管理系统(闸机系统)、入场预约系统、电子票务核销等游客数据统计平台。(二)申报主体应在奖励时间范围内自主开展景区线上、线下主题营销活动,并取得良好效果。此次奖励资金申报评审,将根据满足申报条件的景区在活动时间(2024年4月1日至2024年10月31日)自主开展景区营销工作情况,从游客接待量、景区营业收入额、线上、线下主题营销宣传效果等方面进行综合评分,并按照分数排名对前20名的申报景区给予营销奖励。其中,第1—10名奖励20万元/家;第11—20名奖励10万元/家。若出现分数相同的情况,则按景区接待人数进行排名,以此类推。按照企业申报、各市文化和旅游行政管理部门初审、自治区文化和旅游厅终审、公示和拨付等工作流程组织实施。??符合申报条件的景区,填报《广西A级旅游景区营销奖励申报书》,对照资料清单(详见申报书)准备相应材料,根据企业注册地行政区域,于2024年11月10日前寄送所在市文化和旅游行政管理部门。各市文化和旅游行政管理部门审核提交材料及相应台账的完整性、真实性、合规性,在《广西A级旅游景区营销奖励申报书》中填写初审意见。各市将通过初审的景区进行排名,填报《广西A级旅游景区营销奖励推荐汇总表》,并于2024年11月18日前报送至自治区文化和旅游厅。自治区文化和旅游厅委托第三方机构,对通过各市初审的景区奖励申请材料进行复审,经厅党组会审议,确定拟奖励的景区名单和金额。自治区文化和旅游厅将拟奖励景区名单和金额在自治区文化和旅游厅官网向社会公示,接受公众监督。公示期满无异议的,按照财政资金拨付流程拨付至相关景区。(一)申报审批流程应程序规范、公开透明、公平公正,由第三方专业机构进行监督和票据核查。(二)各设区市文化和旅游行政管理部门应当对照奖励条件和评分细则进行认真审核,对材料提交不完整的应当要求其补充材料,补充材料仍不符合规定的初审不予通过。(三)各申报景区应对提交材料的真实性、准确性、完整性负责,所获得奖补资金应专款专用,全部用于生产经营活动,主动接受有关部门的监督检查。凡弄虚作假、伪造资料凭证,或者多头、多项申报的,一经查实将依法取消申报奖励资格,已发放的奖励予以追回,向社会通报批评。如涉及恶意套取财政资金,一经查实 ,将移交相关部门追究法律责任。(四)未使用客流监控系统、票务管理系统(闸机系统)、入场预约系统、电子票务核销等游客数据统计平台的景区不参加本次奖励活动。(五)参加“秋冬游广西”、“冬春游广西”门票优惠活动需整改的景区,未完成整改前不得参加此次奖励申报。(六)申请奖励的景区在2024年1月起至奖励名单公示期结束前,有下列情形之一的,取消其申报奖励资格。1.申报主体被认定为严重失信主体、出现重特大安全事故、受到罚款及停业整顿等行政处罚情形。2.发生重特大安全事故、重大投诉,造成恶劣影响等情形。(七)本实施办法解释权归广西壮族自治区文化和旅游厅所有。附件:1.2024年广西A级旅游景区营销奖励评分细则??????2.2024年广西A级旅游景区营销奖励申报书??????3.2024年广西A级旅游景区营销奖励推荐汇总表??附件:1.2024年广西A级旅游景区营销奖励评分细则 2.2024年广西A级旅游景区营销奖励申报书 3.2024年广西A级旅游景区营销奖励推荐汇总表.doc
如有侵权,请联系旅协君删帖
(0771)5529971
编辑 / 艳红
点我访问原文链接